Government releases proposed fast-track resource consenting process
The Government has announced a new fast-track resource consenting process that puts decision-making in the hands of Ministers. Legislation will be introduced to Parliament today, before going to select committee for public consultation.
The process builds on the fast-track process created for the COVID rebuild and included in the recently repealed Natural and Built Environments Act, with the change that it is Ministers, not the Expert Panel, who will make the final decision on whether to issue consents. Additionally, under the new process, a range of other approvals (Conservation Act and Heritage Act), will be issued as required.
There are two ways a project can access the fast-track process:
Track 1: By being listed in the Bill. The projects that will be Schedule 2A of the Bill will go straight to the Expert Panel (EP).
Track 2: By applying to Ministers to access the fast-track process. Ministers will determine whether a project should be fast tracked. Projects listed in Schedule 2B of the BIll will be considered under Track 2 and are deemed to be regionally or nationally significant.
It is still possible to have projects included in the legislation. (see getting your project on the fast-track below).
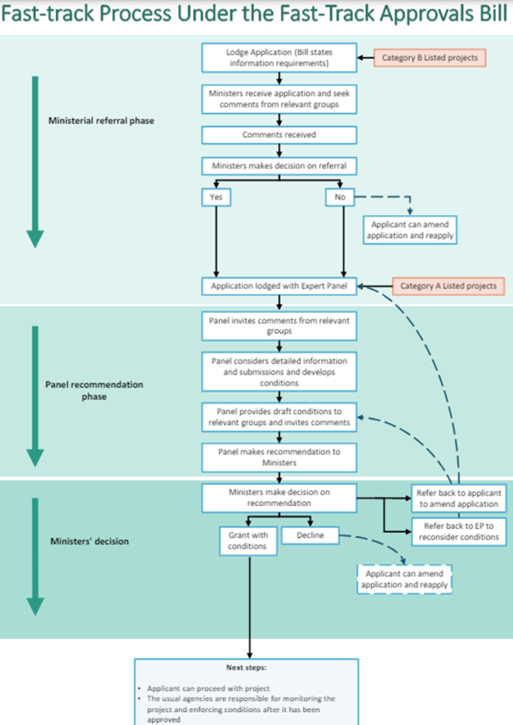
The process will have three stages:
Stage 1: Ministers will seek comments from stakeholders and consider the application against eligibility criteria, including whether it has “significant regional or national benefits”. They will then decide whether to refer the project to an Expert Panel.
Stage 2: The Expert Panel will engage with stakeholders and draft conditions for the approval, before making a recommendation to Ministers. Panels will have a maximum of six months to do so. The Expert Panel will not be able to deny consent approval.
Stage 3: Once they have received the Expert Panel’s report, Ministers will decide whether to a) grant the approval with conditions, b) reject the application, c) refer the application back to the Expert Panel to amend the conditions, or d) refer the application back to the applicant for amending.
Appeals on Ministers’ decisions will be limited to points of law only to the High Court. Only certain groups, including the applicant, submitters, Attorney-General, and any person who has an interest in the decision that is greater than that of the general public can appeal.
The Bill does not limit the right of judicial review or amend appeal rights to Environment Court decisions made in relation to compulsory land acquisition under the Public Works Act 1981.
The Government argues that this process will expedite resource consenting for major projects, reducing costs and delays, even more than the fast-track process in the Natural and Built Environments Act, which currently remains in force, despite the repeal of that Act. Ministers referenced geothermal, windfarms, mining, and roads as examples of projects they would like to see accelerated by the fast-track.
Critics are concerned that too much power sits with Ministers, who may make politically motivated decisions. In particular, there are concerns that Treaty issues and environmental issues will be ignored (Government Ministers have referred to “cutting through green tape” and disparaged references to the Treaty principles in relevant legislation).
Getting your project on the fast-track
A project can get on the fact-track process by
- Being included in Schedule 2A of the legislation, meaning it is automatically referred to the Expert Panel
- Being included in Schedule 2B of the legislation, meaning it is automatically considered to meet the “regionally or nationally significant” test
- Applying to Ministers once the legislation is passed
It is still possible to have projects included in the legislation.
The Bill, as introduced, does not include any of the projects that will be included in Schedules 2A and 2B for automatic inclusion on the fast-track.
Instead, an independent advisory group with infrastructure, economic, local government and environmental expertise will assess and make recommendations on projects that have been nominated for inclusion, with final decisions made by Cabinet. This group will comprise people who represent a range of expertise and experience on matters such as infrastructure, economic development, environment, conservation and local government.
Listed projects will likely be added through the Committee of the Whole House phase, after the Bill has been through the select committee process.
Capital will be able to assist clients with nominating projects for inclusion in the legislation once the Government announces the process.

